Karpal Tünel ve Sinir Basısı Onarımı
Karpal tünel sendromu, bir ya da her iki elin ilk üç parmağında görülen ve zamanla ilerleyen bir hastalıktır. El bileğinin ortasında konumla...
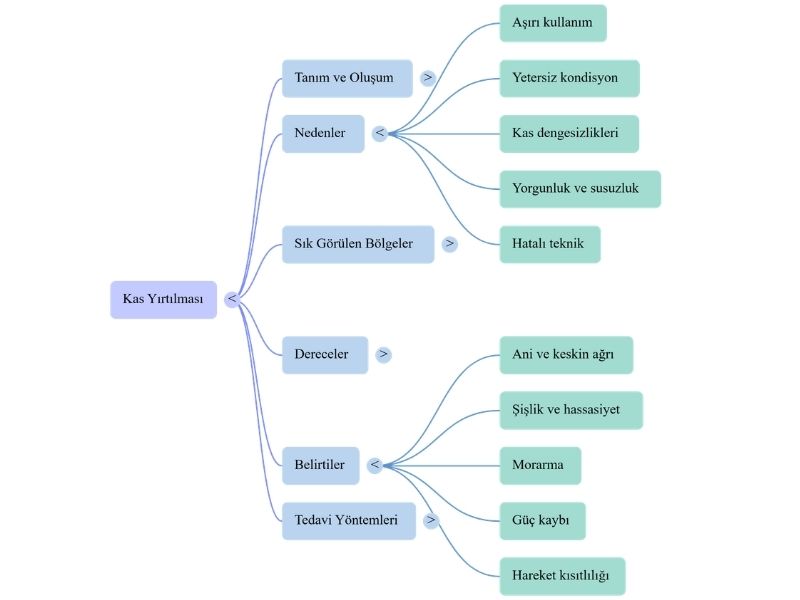
Kas dokusu, vücudun hareket etmesini sağlayan ve kemiklerle birlikte çalışan önemli yapılardan biridir. Spor, ağır fiziksel aktiviteler veya ani hareketler sırasında kas dokusu normal kapasitesinin üzerinde zorlanabilir. Bu durum kas liflerinde hasara yol açabilir ve ortaya çıkan hasar kas yırtılması nedir sorusunun temel karşılığını oluşturur. Kas yırtılması, kas liflerinin kısmen ya da tamamen zarar görmesiyle ortaya çıkan bir yaralanmadır. Bazı durumlarda yalnızca birkaç lif etkilenirken, bazı durumlarda kas dokusunun daha geniş bir bölümü zarar görebilir. Bu nedenle kas yaralanmaları farklı derecelerde görülebilir. Özellikle spor yapan kişilerde ve yoğun fiziksel işlerde çalışan bireylerde kas yırtılması daha sık karşılaşılan bir durumdur. Yaralanma sonrasında ağrı, şişlik ve hareket sırasında zorlanma gibi şikayetler ortaya çıkabilir. Erken değerlendirme ve uygun tedavi yaklaşımı, kas dokusunun iyileşme sürecini desteklemek açısından önem taşır.
Kaslar hareket sırasında kasılıp gevşeyerek vücudun hareket etmesini sağlar. Bu süreçte kas lifleri belirli bir gerilme ve kuvvet üretme kapasitesine sahiptir. Ancak kas dokusu ani ve kontrolsüz bir şekilde zorlandığında kas liflerinde hasar meydana gelebilir. Özellikle hızlı koşma, ani yön değiştirme, sıçrama veya ağır bir yük kaldırma gibi hareketler sırasında kas dokusu normalden fazla gerilebilir. Bu tür durumlarda kas liflerinde küçük yırtıklar oluşabilir ve bu durum lif yırtılması olarak tanımlanır. Kasın yeterince ısınmadan zorlanması da yaralanma riskini artıran önemli bir faktördür. Spor öncesinde yapılmayan ısınma hareketleri kasların esnekliğini azaltabilir ve ani hareketler sırasında kas liflerinin daha kolay zarar görmesine neden olabilir.

Kas yaralanmaları çoğu zaman hafif bir zorlanma ile başlar. İlk aşamada kas dokusunda oluşan küçük hasarlar genellikle kas zorlanması olarak değerlendirilir. Ancak kas zorlanmasına rağmen aktiviteye devam edilmesi veya kasın tekrar tekrar zorlanması durumunda bu küçük hasarlar büyüyebilir. Bu süreç ilerlediğinde kas liflerinin daha geniş bir bölümü etkilenebilir ve kas dokusunda belirgin bir yırtık meydana gelebilir. Özellikle sporcular, ağır fiziksel işlerde çalışan kişiler veya düzenli olarak yoğun egzersiz yapan bireyler bu tür yaralanmalar açısından daha yüksek risk altında olabilir.
Kas yırtıkları yalnızca ani hareketler sonucunda değil, kasların aşırı kullanılması nedeniyle de ortaya çıkabilir. Uzun süre dinlenmeden yapılan yoğun antrenmanlar kas dokusunda yorgunluğa yol açabilir ve kas liflerinin dayanıklılığını azaltabilir. Bu durum kasın normalden daha kolay zarar görmesine neden olabilir. Ayrıca kas dengesizlikleri, yetersiz kondisyon, yanlış egzersiz teknikleri veya kasların yeterince esnek olmaması da yaralanma riskini artırabilir. Bu nedenle kas sağlığını korumak için düzenli egzersiz, doğru tekniklerin uygulanması ve antrenman öncesi uygun ısınma oldukça önemlidir.
Kas yırtıkları vücudun farklı bölgelerinde görülebilir ancak bazı kas grupları yaralanmaya daha yatkındır. Özellikle spor sırasında yoğun kullanılan kas gruplarında kas yırtıkları daha sık ortaya çıkar. Bacak kasları bu yaralanmaların en sık görüldüğü bölgelerden biridir. Koşma, sıçrama veya ani hızlanma hareketleri sırasında bacakta kas yırtılması meydana gelebilir. Bu tür yaralanmalarda sporcular genellikle hareket sırasında ani bir ağrı hisseder. Bacak kaslarında meydana gelen hasarlar bazen bacakta lif kopması şeklinde de tanımlanabilir. Bunun dışında üst ekstremitede görülen yaralanmalar da oldukça yaygındır. Özellikle ağır kaldırma veya ani zorlanmalar sonucunda kolda kas yırtılması oluşabilir. Omuz çevresindeki kaslar da yoğun kullanım nedeniyle yaralanmaya açık olabilir ve bu durum omuzda kas yırtılması şeklinde ortaya çıkabilir. Bu nedenle spor aktiviteleri sırasında kasların korunması önemlidir.
Kas yırtılması, kas liflerinin aşırı gerilmesi veya ani bir kuvvet altında zorlanması sonucu meydana gelen bir kas yaralanmasıdır. Kas dokusu normalde belirli bir esneme kapasitesine sahiptir. Ancak kasın dayanabileceğinden daha fazla yük oluştuğunda kas liflerinde küçük ya da büyük düzeyde kopmalar meydana gelebilir. Bu durum özellikle spor yapan kişilerde daha sık görülse de günlük yaşamda ani hareketler sırasında da ortaya çıkabilir. Bu nedenle kas yırtılması neden olur sorusunun yanıtı genellikle kasların hazırlıksız şekilde zorlanması ile ilişkilidir. Kas yırtıklarının en önemli nedenlerinden biri spor öncesinde yeterli ısınma yapılmamasıdır. Isınma egzersizleri kas dokusuna giden kan akışını artırır ve kasların daha esnek hale gelmesini sağlar. Isınma yapılmadan başlayan ani koşu, sıçrama veya hızlı yön değiştirme gibi hareketler kas liflerinde aşırı gerilmeye neden olabilir. Bu durum özellikle futbol, basketbol, tenis ve atletizm gibi spor dallarında daha sık görülebilir.
Kasların aşırı kullanılması da kas yırtılmasına zemin hazırlayan önemli faktörlerden biridir. Uzun süre dinlenmeden yapılan yoğun antrenmanlar kas dokusunun yorulmasına ve dayanıklılığının azalmasına neden olabilir. Yorgun kaslar normalden daha kolay şekilde zarar görebilir. Ayrıca yetersiz kondisyon, kas güçsüzlüğü veya kas grupları arasındaki dengesizlikler de yaralanma riskini artırabilir. Örneğin bacak kaslarının bir bölümünün diğerine göre daha zayıf olması, hareket sırasında bazı kaslara daha fazla yük binmesine neden olabilir.
Kas yırtılmasına yol açabilen diğer bazı faktörler şunlardır:
Spor sırasında ani hızlanma veya yön değiştirme hareketleri
Aşırı ağırlık kaldırma veya kas kapasitesinin üzerinde yüklenme
Kasların yeterince esnek olmaması
Spor sırasında hatalı teknik kullanımı
Kasların yorgun veya susuz kalmış olması
Bu tür durumlarda kas liflerinde lif kopması olarak tanımlanan hasarlar oluşabilir. Hasarın derecesine bağlı olarak kas dokusunda ağrı, şişlik ve hareket kısıtlılığı ortaya çıkabilir. Kas yırtıklarının önlenmesinde düzenli egzersiz, doğru antrenman teknikleri, yeterli ısınma ve kasların dinlenmesine fırsat verilmesi önemli rol oynar. Kasların güçlendirilmesi ve esnekliğinin artırılması da yaralanma riskini azaltmaya yardımcı olabilir.
Kas yırtıkları meydana gelen hasarın büyüklüğüne göre farklı derecelerde sınıflandırılır. Bu sınıflandırma yaralanmanın şiddetini ve uygulanacak tedavi planını belirlemek açısından önemlidir. Birinci derece kas yaralanmalarında kas liflerinin küçük bir kısmı etkilenir ve genellikle hafif ağrı görülür. Bu tür yaralanmalarda hareket kısıtlılığı çok belirgin değildir ve iyileşme süreci genellikle daha kısa olur. İkinci derece yaralanmalarda ise kas liflerinin daha büyük bir bölümü zarar görür ve ağrı daha belirgin hale gelir. Bu durum çoğu zaman kas içinde hassasiyet ve şişlik ile birlikte görülür. Üçüncü derece kas yaralanmaları ise kas dokusunun önemli bir kısmının kopması ile karakterizedir. Bu tür durumlarda kas fonksiyonu ciddi şekilde etkilenebilir ve hareket sırasında zorlanma ortaya çıkabilir. Bu nedenle kas yaralanmasının derecesinin doğru şekilde değerlendirilmesi önemlidir.
Kas yırtıkları farklı derecelerde ortaya çıkabildiği için belirtilerin şiddeti ve türü kişiden kişiye değişebilir. Yaralanma çoğu zaman ani bir hareket sırasında ortaya çıkar ve kişi o anda kas içinde keskin bir ağrı hissedebilir. Bu ağrı bazı durumlarda hareket etmeyi zorlaştıracak kadar belirgin olabilir. Yaralanma sonrasında kas dokusunda hassasiyet, şişlik ve kası kullanırken zorlanma görülebilir. Bu bulgular genel olarak kas yırtılması belirtileri arasında yer alır. Kas dokusunda meydana gelen hasarın derecesi arttıkça belirtiler de daha belirgin hale gelebilir. Bazı kişiler yaralanma sırasında kas içinde kopma hissi veya ani bir çekilme hissi tarif edebilir. Kasın bulunduğu bölgeye göre belirtilerin şekli ve günlük yaşamı etkileme düzeyi farklılık gösterebilir.
Kas yırtıklarında görülebilecek belirtiler şunlardır:
Yaralanma anında hissedilen ani ve keskin ağrı
Kasın bulunduğu bölgede şişlik ve hassasiyet
Kasın kullanılması sırasında ağrının artması
Kas üzerinde morarma veya renk değişikliği
Hareket sırasında kasın yeterince güçlü çalışmaması
Kas dokusunda sertlik veya gerginlik hissi
Yaralanan kası kullanırken güç kaybı ve zorlanma
Özellikle spor sırasında ortaya çıkan ani hareket kısıtlılığı
Bacak kaslarında görülebilen bacakta kas yırtılması belirtileri kapsamında yürürken zorlanma ve kas içinde hassasiyet
Kol kaslarında ortaya çıkabilen kolda kas yırtılması belirtileri arasında kolu kaldırırken ağrı ve güç kaybı
Omuz çevresindeki yaralanmalarda görülebilen omuzda kas yırtılması belirtileri şeklinde omuz hareketlerinde ağrı ve hareket kısıtlılığı
Kas liflerinde meydana gelen hasara bağlı gelişebilen lif zedelenmesi belirtileri
Kas yırtıklarında belirtiler bazen hafif başlayabilir ancak zamanla daha belirgin hale gelebilir. Özellikle şiddetli ağrı, belirgin şişlik veya kasın hareket ettirilmesinde ciddi zorlanma gibi durumlar varsa değerlendirme yapılması önemlidir. Erken tanı ve uygun tedavi, kas dokusunun sağlıklı şekilde iyileşmesini destekleyebilir ve kişinin günlük aktivitelerine daha hızlı dönmesine yardımcı olabilir.
Kas yırtıklarının tedavisi, yaralanmanın derecesine, kasın hangi bölgede bulunduğuna ve hastanın günlük aktivite düzeyine göre planlanır. Kas dokusunda oluşan hasarın doğru şekilde değerlendirilmesi tedavi sürecinin ilk aşamasını oluşturur. Bu değerlendirme sırasında fizik muayene bulguları, hastanın şikayetleri ve gerektiğinde görüntüleme yöntemleri birlikte incelenir. Hafif kas yaralanmalarında genellikle cerrahi olmayan yöntemler tercih edilir ve bu yaklaşım kasın doğal iyileşme sürecini desteklemeyi amaçlar.

Özellikle erken dönemde uygulanan uygun yöntemler kas dokusunun daha hızlı toparlanmasına yardımcı olabilir. Bu süreçte planlanan kas yırtılması tedavisi, ağrıyı azaltmayı, kasın iyileşmesini desteklemeyi ve kasın yeniden normal fonksiyonuna dönmesini sağlamayı hedefler. Tedavinin ilk aşamasında genellikle dinlenme ve yaralanan bölgenin korunması önerilir. Kasın tekrar zorlanmasını önlemek, iyileşme sürecinin sağlıklı ilerlemesi açısından önemlidir. Yaralanmanın ilk günlerinde yapılan soğuk uygulama, kas dokusunda oluşan şişliği ve ağrıyı azaltmaya yardımcı olabilir. Ayrıca bazı durumlarda elastik bandajlar veya destekleyici aparatlar kullanılarak kasın korunması sağlanabilir. Bu dönemde ağır egzersizlerden ve kası zorlayan hareketlerden kaçınmak gerekir. Dinlenme süresi kas yaralanmasının derecesine göre değişebilir ve bazı durumlarda birkaç hafta sürebilir.
İyileşme sürecinde fizik tedavi ve rehabilitasyon uygulamaları önemli bir rol oynar. Uygulanan egzersiz programları kasın esnekliğini artırmayı ve kas çevresindeki kas gruplarını güçlendirmeyi hedefler. Kontrollü şekilde yapılan egzersizler sayesinde kasın yeniden güç kazanması sağlanabilir. Rehabilitasyon sürecinde kasın ani ve kontrolsüz hareketlerden korunması da oldukça önemlidir. Uzman kontrolünde uygulanan egzersiz programları kasın yeniden yaralanma riskini azaltabilir ve kişinin günlük aktivitelerine daha güvenli şekilde dönmesine yardımcı olabilir.
Bazı durumlarda kas dokusunda daha ciddi bir hasar meydana gelebilir. Kas liflerinin büyük bir bölümünün kopması veya kasın kemiğe bağlandığı bölgede ayrılma oluşması cerrahi müdahale gerektirebilir. Özellikle omuz yırtığı gibi bazı yaralanmalarda cerrahi tedavi seçenekleri değerlendirilir. Cerrahi müdahale sonrasında da rehabilitasyon süreci devam eder ve kasın yeniden güçlenmesi için özel egzersiz programları uygulanır. Uygun tedavi ve düzenli rehabilitasyon ile kas dokusunun iyileşmesi desteklenebilir ve kişi zamanla günlük aktivitelerine veya spor yaşamına güvenli şekilde dönebilir.
Omuz bölgesinde kas yırtılması olduğunda omuzu hareket ettirirken ağrı, kolu kaldırmada zorlanma ve güç kaybı görülebilir. Bazı durumlarda omuz hareketleri sırasında hassasiyet ve hareket kısıtlılığı da ortaya çıkabilir. Kolda kas yırtılması tedavisinde öncelikle dinlenme ve kasın zorlanmaması önerilir. Gerekli durumlarda soğuk uygulama, fizik tedavi ve kas güçlendirme egzersizleri tedavi sürecine dahil edilebilir. Bacak kaslarındaki yırtıklarda genellikle dinlenme, soğuk uygulama ve fizik tedavi yöntemleri uygulanır. Kasın derecesine bağlı olarak egzersiz programları ile kasın yeniden güçlenmesi desteklenebilir. İyileşme süresi kas yırtığının derecesine göre değişebilir. Hafif kas yaralanmaları birkaç hafta içinde iyileşebilirken daha ciddi yırtıkların toparlanması daha uzun sürebilir. Ani başlayan kas ağrısı, şişlik, morarma ve kası kullanırken zorlanma kas yırtığını düşündürebilir. Kesin değerlendirme için fizik muayene ve gerekirse görüntüleme yöntemleri kullanılabilir. Lif zedelenmesinde kas içinde hassasiyet, hareket sırasında ağrı ve kasın zorlanması gibi belirtiler görülebilir. Bazı durumlarda hafif şişlik ve kas içinde sertlik hissi de ortaya çıkabilir. Kas yırtığı olan kişilerde spor aktivitelerine geçici olarak ara verilmesi gerekebilir. İyileşme süreci tamamlandıktan ve kas güçlendikten sonra spor aktivitelerine kontrollü şekilde dönülebilir. Kas yırtılması ve lif kopması genellikle aynı durumu ifade etmek için kullanılan terimlerdir. Kas dokusu çok sayıda kas lifinden oluşur ve aşırı gerilme veya ani zorlanma sonucunda bu liflerde küçük ya da büyük kopmalar meydana gelebilir. Hafif yaralanmalarda yalnızca bazı lifler etkilenirken daha ciddi durumlarda kas dokusunun daha geniş bir bölümü zarar görebilir. Bu nedenle kas yırtılmasının derecesi, liflerde oluşan hasarın miktarına göre belirlenir.Omuzda kas yırtılması belirtileri nelerdir?
Kolda kas yırtılması tedavisi nasıl yapılır?
Bacakta kas yırtılması nasıl tedavi edilir?
Kas yırtılması ne kadar sürede iyileşir?
Kas yırtılması nasıl anlaşılır?
Lif zedelenmesi belirtileri nelerdir?
Kas yırtılması spor yapmaya engel midir?
Kas yırtılması ile lif kopması aynı şey midir?
Karpal tünel sendromu, bir ya da her iki elin ilk üç parmağında görülen ve zamanla ilerleyen bir hastalıktır. El bileğinin ortasında konumla...
Kemik erimesi, tıbbi adıyla osteoporoz, kemik dokusunun zayıflaması ve kırılgan hale gelmesiyle karakterize sessiz bir kemik hastalığıdır. B...
Ön çapraz bağ yaralanması sonrası kas gücünün kazanılması ameliyat başarısını arttırır. ...